Redditマーケティングを手軽に実現するツール
Scaloomは、倫理的でスケーラブルなAI搭載Redditマーケティングツール。信頼構築を最優先に、自然なエンゲージメントでアカウントを温め、カルマと信頼を獲得した後にサブレディットの発見・価...
重要な点だけに絞ったニュース。
## 概要 Nutgrafeは、ニュース記事の核となる要点を400字以下に要約して配信するAIベースのニュース要約サービスです。nutgrafを各記事に提示し、世界の主要サイトやブログを横断して...
勝者のブリーフを元に訓練されたAIエッセイ。
## 概要 - 勝者のブリーフを元に訓練されたAIエッセイ。推測ではなく、実際に勝利した人のエッセイ・合格通知・評価基準から学習する。 - 出典が揃わなければ出力は作成されず、十分な人の検証済み...
日記をつける、やさしい新しい方法。メール返信、ポッド、洞察。
Mailwellは受信箱ベースの日記アプリ。白紙のページに尻込みせず、毎日のプロンプトへ返信するだけで日記を続けられる設計です。ボイスメモは自動文字起こし・同期、週次の振り返りレターで成長を見え...
レストランメニューの視覚化と翻訳
FoodieLensは、写真を用いたメニューの視覚化と多言語翻訳を実現する新しいツールです。写真を撮るだけでAIがOCRとレイアウト解析を行い、100言語以上へ翻訳。オンラインの実写写真を取得し...
AIミュージックビデオ生成器とミュージック・トゥ・ビデオAPI
## 概要 PeakMVはワンクリックで完全なAIミュージックビデオを生成。編集不要・1本あたり3–80ドル、長さと解像度で料金が変動。歌詞・トーン・ジャンル・ムードを分析し、オプションのカスタ...
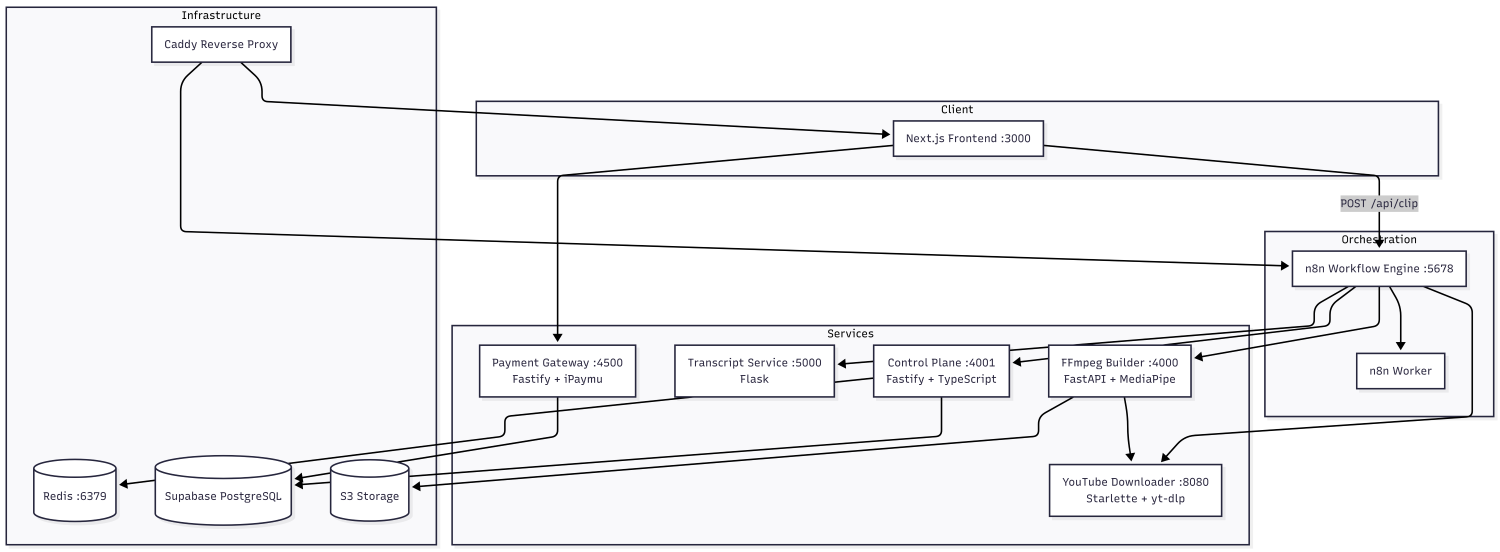
本番運用対応のAI動画SaaSボイラープレート(Next.js + n8n)
本番運用対応のAI動画SaaSボイラープレートの要約: Next.js 16フロントエンドとPython FFmpegエンジンを組み込み、n8nでAIバイラルスコアリングと顔追跡のワークフローを...
RoomLooksは、部屋づくりのインスピレーションを生み出す生きた壁です。
RoomLooksは、部屋づくりの瞬間を切り取る“生きた壁”のインスピレーションプラットフォーム。ルック・コーナー・日常のディテールをストーリー性とムードとともに提示し、実空間への適用を支援しま...
AIエージェントスキルを閲覧・検索・ダウンロード
##概要 Claude用のAIエージェントスキルを、Anthropic、Notion、Composio、コミュニティの協力によって厳選・集約しています。高速で強力、賢いスキルを、閲覧・検索・ダウ...
AI音声面接官とリアルな面接を練習する
## 概要 ReherseはAI搭載の音声面接コーチで、リアルな音声対話を通じた模擬面接の練習と即時フィードバックを提供します。履歴書と求人情報をアップロードすると、それに基づく質問を生成。回答...
自分のスタイルで画像を作成・回転・アニメーション化・リミックス。
##概要 Pixifieldは日常的に使われるAI画像・モーションのプレイグラウンド。創作を自分のスタイルに合わせて自由に展開できる“創作端末”を目指して作られました。 ##主な特徴 - 自分...
AI SaaS製品向けのシンプルなAI分析ダッシュボードUIキット
NoirAIは、SaaS系製品・AIツール・データ駆動型アプリ向けのモダンでシンプルなAI分析ダッシュボードUIキットです。ゼロから構築する手間を省き、本番運用に耐える基盤を提供します。華やかな...
エッセイの書き出しにお困りですか?空欄を埋めるだけで解決します。
エッセイの出だしを簡単に作成できる無料のAIツール。数秒で強力な論文主張文を提供し、エッセイ・研究論文・論証文を書く学生の初稿作成をサポートします。入力はシンプルで、主張の核となる要点を整理して...
モバイルアプリ向け Lovable
##概要 Mozyは、ブラウザ上で本番向けモバイルアプリを生成するAIエージェント。コーディング不要で、初日から実用可能なReact Native/Expoアプリを提供します。 ##特徴 - ...
ERPコンサルタント向けの高機能なデータ移行ツール
## 概要 ERPコンサルタントとSI向けのデータ移行ツール。移行作業の80%を削減し、レガシーデータのクレンジング・スキーママッピング・フォーマット変換を自動化します。日々の作業を構造化し、ス...
WhatsAppおよびウェブサイトのカスタマーサポート用AIエージェント
## 概要 FlowbotはWhatsAppとウェブサイトのカスタマーサポート向けAIエージェントを構築するソリューションです。 ## 主な特徴 - ドキュメント・FAQ・内部ナレッジを使って...
次のYouTube動画で何を変えるべきかを正確に知る。
## 概要 視聴者のコメントを利用して、次の動画で何を変えるべきかを具体的に示すツール。ダッシュボードや曖昧な指標に頼らず、視聴者が本当に反応している点、維持を妨げる要因、次回で強化すべき要素を...
Make、n8n、Zapier のワークフロー向けマーケットプレイス
AutomationWorkflows.io は、Make、n8n、Zapier、AIエージェントのワークフローを再利用可能な資産として市場化する初期段階のマーケットプレイスです。自動化ビルダー...
あらゆるアプリをマスターする1つのAI
##概要 OverlayFlowは、使っているソフトの上に重なるAIアシスタントです。画面を読み取り、アプリの状況を理解して、“ここでXはどうやるか”と質問すると、作業に合わせた手順を分かりやす...
AIでYouTubeのコメントを実用的な洞察へ変える
## 概要 AIを活用したYouTube向けエンゲージメント支援ツール。過去の返信を分析してトーンや言語パターンを学習し、あなたの声に近い自然な返信を自動生成。感情分析・質問検出・コンテンツアイ...