Zara AI Girfriend logo

Zara AI Girfriend

Instagram Artificial Intelligence Tech

It can do any task on your phone

Zara AI is a next-generation AI assistant for Android that can see and understand your phone scre...

投票数: 0
AI Agents For Marketing logo

AI Agents For Marketing

Marketing Advertising Artificial Intelligence GitHub

Bringing AI Agent To Marketing Your Business

Most AI marketing tools are SaaS wrappers or prompt templates. This is neither. 10 complete agent...

投票数: 0
XERA logo

XERA

Productivity SaaS Artificial Intelligence

AI that automates ops for professional services

XERA is an AI assistant for accounting firms, law offices, real estate and marketing agencies. Yo...

投票数: 0
Exolio AI logo

Exolio AI

Productivity Education Artificial Intelligence

AI text detector - one free check and 30 day free trial

Exolio AI helps teachers and educators detect AI-generated text in student work. Paste any text a...

投票数: 0
Threadline Studio ALPHA logo

Threadline Studio ALPHA

Artificial Intelligence Video

From Footage to Timeline. Automatically.

Threadline Studio is the AI assistant editor for professional video production. Upload raw interv...

投票数: 0
HalalWallet logo

HalalWallet

Fintech Investing Artificial Intelligence

Compare halal financial products in the U.S.

The #1 halal finance comparison platform in America. Compare 87+ Shariah-compliant mortgages, aut...

投票数: 0
Lemora logo

Lemora

Productivity Education Artificial Intelligence

Turn your content into notes, flashcards, quizzes & podcasts

Lemora turns your lectures, PDFs, slides, and YouTube videos into clear notes, flashcards, quizze...

投票数: 0
MemorIA logo

MemorIA

Productivity Alarms Artificial Intelligence

Never lose a thougth...

🚀 MemorIA – Your AI-Powered Second Brain MemorIA helps you remember everything that matters: idea...

投票数: 0
ProfitPulse AI logo

ProfitPulse AI

Fintech Crypto Artificial Intelligence

AI Trading Signals, Whale Tracking & Market Sentiment

ProfitPulse AI is an all-in-one trading ecosystem built with Vibe Coding. It empowers traders wit...

投票数: 0
DOTCODE logo

DOTCODE

Artificial Intelligence Development Shopping

A marketplace to buy and sell access to Github private repo

The better the code, the smarter your AI agents.

投票数: 0
DevDoctor logo

DevDoctor

Developer Tools Artificial Intelligence GitHub

Diagnose coding setup errors from a screenshot or text input

Beginners hit setup errors and give up. PATH not found. Module not installed. Python not recogniz...

投票数: 0
Robert logo

Robert

Productivity Languages Artificial Intelligence

The AI tool built for professional translation

Robert is built for professional translators, small teams, and organisations who need accurate, a...

投票数: 0
ProposalCraft logo

ProposalCraft

Productivity Freelance Artificial Intelligence

AI proposal generator for freelancers in 90 seconds

ProposalCraft helps freelancers stop losing clients over bad proposals. Fill in a few details — t...

投票数: 0
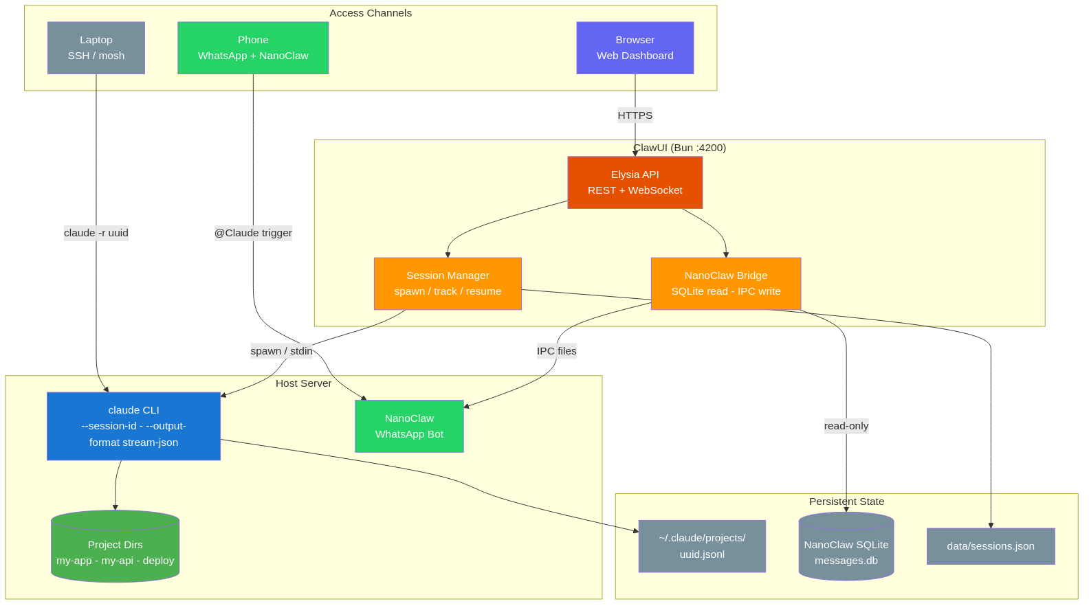
ClawUI logo

ClawUI

Productivity Developer Tools Artificial Intelligence GitHub YouTube

Manage all your Claude Code sessions from one web dashboard

ClawUI is a web dashboard for Claude Code power users. Start, stream, and resume AI coding sessio...

投票数: 0
WhatToWatchAI logo

WhatToWatchAI

Movies Artificial Intelligence Entertainment

Find what to watch instantly using AI

WhatToWatchAI helps you find movies and TV shows using natural language. You can search things li...

投票数: 0
Script Wind logo

Script Wind

SaaS Developer Tools Artificial Intelligence

Modern digital solutions for startups and growing businesses

SCRIPT WIND (PVT) LTD is a software development company focused on building scalable digital prod...

投票数: 0
← トップページに戻る