AIモデルを簡単に発見、比較、活用する
## AIPortalXの概要 AIPortalXは、AIモデルを簡単に探求し比較できるプラットフォームです。技術に詳しくないユーザーでも利用しやすい設計となっており、専門家による詳細なレビュ...
技術面接中に cheating できる目に見えないAIツール
## 概要 CrackCoderは、技術面接でAIを駆使して対策を行うオープンソースのツールです。このツールは、面接中に役立つ情報を提供し、候補者がより良いパフォーマンスを発揮できるようサポート...
最高のAIプロンプトを作成、共有、発見する。
## 概要 PromptPublishは、AIプロンプトの作成、共有、発見を行うためのプラットフォームです。コミュニティからの実績のあるプロンプトを利用して、生産性を向上させる手段を提供します。...
子供のための短い物語を書く無料のn8nワークフロー
## 概要 子供たちのアイデアをすぐに楽しめる物語に変えることができる無料ツールです。このツールでは、シンプルなアイデアを入力するだけで、AIが素敵な物語を作成します。特に、親と子供のために、楽...
サインアップ不要の無料オンラインAI画像ジェネレーター
## プロダクト概要 **Image Fx** は、サインアップなしで使用できる無料のオンラインAI画像生成ツールです。 これを使うことで、素晴らしいビジュアルを簡単に作成することができます...
AI向けのUSB:エンタープライズ対応のオープンソースMCPサーバー
## 概要 AI向けのUSB、すなわちエンタープライズ対応のオープンソースMCPサーバー「mcp-ectors」は、AIとの接続を容易にし、さまざまなツールが任意のAI LLMと統合できる高性能...
Neon Postgresで1,000倍速のフルテキスト検索を実現
## 概要 Neonは、Postgres関連の企業で、ParadeDBと提携してpg_searchを提供しています。これにより、Neonのユーザーは、Postgresでのフルテキスト検索を大幅に...
EVM互換ネットワークと連携するためのLLMアプリの標準
## MSCPとは? MSCPは、LLM(大規模言語モデル)アプリケーションがEVM(Ethereum Virtual Machine)互換ネットワークと効果的に相互作用できるように設計された標...
ヒューマノイドのためのオープンファウンデーションモデル
## 概要 NVIDIAのIsaac GR00T N1は、ヒューマノイドロボット向けに設計された革新的なオープンファウンデーションモデルです。このモデルは多様なマルチモーダル入力を活用しており、...
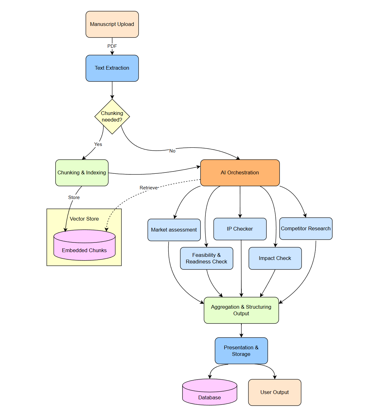
優れた市場潜在性を持つ科学を発見する
## 概要 Tech2Transferは、科学技術の商業化を促進するためのプラットフォームです。未活用の科学を発見し、起業家やベンチャー企業の構築者が高い潜在能力を持つ技術を特定する手助けを行っ...
全方位AI
## 概要 このプロダクトは、企業のさまざまなニーズに応えるためのエンドツーエンドのAIソリューションを提供します。 ## 特徴 - **全方位AI**: ビジネスのあらゆる側面をサポート...
スマートホームデバイスを簡単に接続・制御
## プロダクト概要 SmartThingsは、スマートホームデバイスの接続と制御を簡単に行えるプラットフォームです。 ## 主な特徴 - **迅速な接続**: 煩わしい設定なしで、デバイスを...
質問をして回答を得る、新しいブログを見つける。
## Yapperの概要 Yapperは、質問を投げかけることで回答を得られるチャットボット兼ブログ発見ツールです。 ## 主な機能 - **厳選されたブログ**: 人工知能、Ruby、Jav...
重要なタスクを決して見逃さない
## 概要 Smart Reminderは、AI技術を駆使したリマインダーシステムであり、重要なタスクを漏れなく管理する手助けをします。特に忙しい日々を送るプロフェッショナルや学生に適しています...
AI駆動の金融インテリジェンスと評価プラットフォーム
## 概要 このプラットフォームは、ビジネスの評価をより簡単に、かつ直感的に行うことを目指しています。AIの力を借りることで、以下のような特徴があります。 - **アクセスしやすさ**: 専門...
AIを使ってコンサートポスターからSpotifyプレイリストを生成する
## 概要 PlaylistGPTは、AIを活用したプレイリスト作成アプリです。ユーザーはコンサートポスターの画像をアップロードすることで、簡単にSpotifyプレイリストを生成できます。 #...
強化された推論、シームレスな対話、強力なモデル!
## Hunyuan TurboSの紹介 Hunyuan TurboSは、Tencentの最先端LLM技術を活用したAIインタラクションのデモです。高機能なAIモデルを搭載し、以下の特徴を持って...
AIジェネレーターで簡単に美しい写真を生成
## プロダクト概要 このツールは、AIを活用して簡単に美しい写真を生成することができるサービスです。ユーザーは自分の好みに合わせた写真を簡単に作成でき、多様なクリエイティブな表現が可能です。...
#AI #若者 #ジェネレーションZ #ミャンマーの若者
## プロダクト概要 ミャンマーの若者を対象とした「LuNge AI」は、グローバルでの学びを促進するプラットフォームです。AI技術を活用し、若者が自身の可能性を引き出す手助けをします。 ##...
バイラルコンテンツを生成:YouTubeおよびTikTokのコメントを分析
## 概要 Agentic Eyeは、YouTubeやTikTokのコメントを活用してコンテンツクリエイターに向けた革新的なAIツールです。バイラルコンテンツのアイデアを生み出すために、トレンド...